サイト名

SAGA健康・省エネ住宅推進協議会

トップ > 開催

スマートウェルネスSAGAモデルプラン設計コンペ開催のご案内


スマートウェルネスSAGAモデルプラン設計コンペを開催します。

◆趣 旨◆
 ご存知のように、日本においては少子高齢化が加速的に進んでおり、それに伴う医療費・介護費の増加が国民への大きな負担となってきています。
 政府の見通しでは、2025年度には54兆円とその負担はますます重く圧し掛かってくる状況です。高齢者が健康で長生きをし、自宅でご家族と共に快適に暮らしていくことは、ご本人とご家族の身体的・経済的負担を和らげ、結果的に国や地方財政にも良い影響を与えることができます。
 住宅の環境、特に室内の温熱環境が健康に密接な関係を持つことは、あまり知られておりませんが、心疾患や脳血管疾患などの循環器疾患については、建物内の急激な温度変化によるヒートショックが原因でおこることも少なくありません。
 また、高齢者の入浴中の事故死が年々増え続けており(年間19,000人/平成27年度)、その原因の一つとして、冬期の「寒い脱衣所と暖かい浴槽との急激な温度差」が挙げられています。
 当協議会では、このような住環境を見直し、病気のリスクを減らすために、建物の断熱性を高めることはもちろん、室内の空気汚染を防ぐための計画換気やシックハウス対策、さらには、地震や台風などの自然災害にも耐えうる堅牢な構造躯体と高い住宅性能を備えた家づくりを目指しております。
 そのような想いから、本コンペにおいては、上質な外観デザインや機能性の高い間取りに加えて、WHOの住宅憲章にある「住宅は、安全で、快適で、健康で、経済的でなければならない」を重視した「モデルハウスプラン」 を提案いただきたいと思います。
 佐賀県民が〝健康的で豊かな暮らしを創出できる〟魅力的な提案を広く求めます。


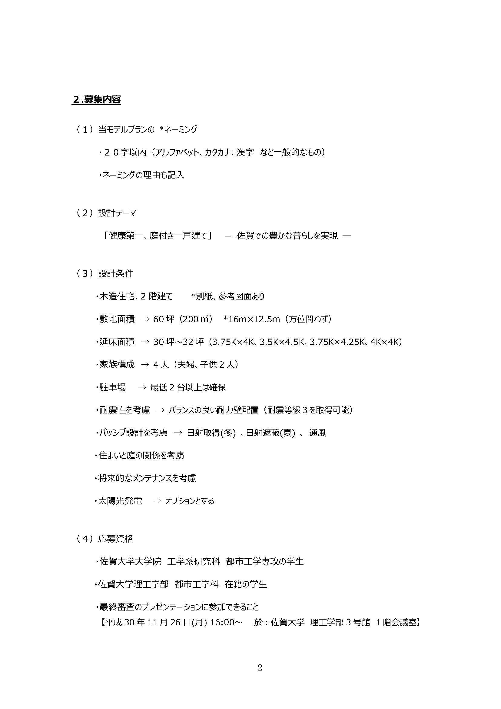
◆募集内容◆

設計テーマ/「健康第一、庭付き一戸建て」-佐賀での豊かな暮らしを実現- 
設計条件 /木造住宅2階建て、敷地面積60坪他。
応募資格 /佐賀大学大学院 工学系研究科 都市工学専攻の学生。
      佐賀大学理工学部 都市工学科 在籍の学生。
受付期間 /2018年11月1日(木)~2018年11月15日(木)必着。
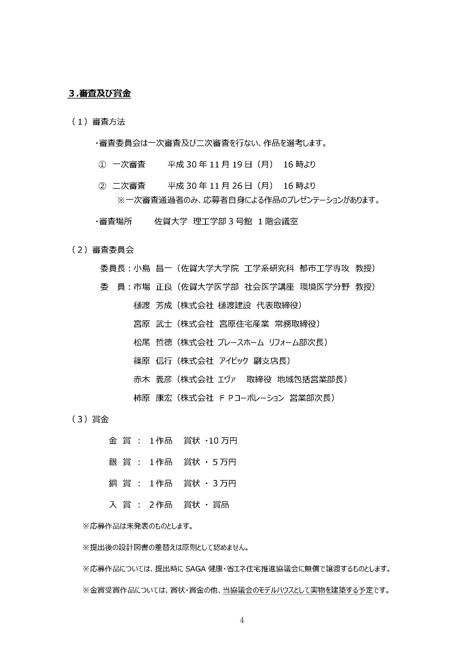
審査方法 /審査委員会が一次審査及び二次審査を行い作品を選考します。
賞  金 /金賞:1作品 賞状-10万円 、銀賞:1作品 賞状-5万円 
      銅賞:1作品 賞状- 3万円 、入賞:2作品 賞状- 賞品 
      ※金賞作品は実際にモデルハウスを建設予定!
結果発表 /2018年12月2日(日)健康・省エネシンポジウムin 佐賀Ⅶ
       (会場:佐賀商工ビル会議室)にて発表。
      ※詳細は募集要項を参照してください。

◆Q&A◆
10月15日までに事務局へのお問い合わせ頂いた内容と回答は以下の通りです。
Q:1 二人組での提出は可能か? 
A:1 二人組で提出して頂いて問題ありません。

Q:2 敷地周りに建物がないという解釈で良いのか?
A:2 敷地周辺も含めて平坦地で、敷地周りに隣接建物は無しと考えて結構です。

◆提出先・お問合せ◆ 
SAGA健康・省エネ住宅推進協議会 事務局(エヴァ佐賀内) 事務局長 赤木
佐賀市川原町4番30号 TEL:0952-37-6656 
E-Mail:f-lifesupport@drive.ocn.ne.jp

コンペポスター コンペ説明1 コンペ説明3 コンペ説明4 コンペ説明5 コンペ説明6
ページのトップへ戻る